플로우차트 (Flow chart) : 네이버 블로그 (naver.com)




[c언어]플로우 차트 최소값 컵 내용 옮기기 .. : 네이버블로그 (naver.com)
[c언어]플로우 차트 최소값 컵 내용 옮기기 !!! 샘플, 실습
과제로 만들었던 플로우 차트입니다. 이거 암도 안가르쳐주고 저혼자서 3일 동안 고민 &...
blog.naver.com
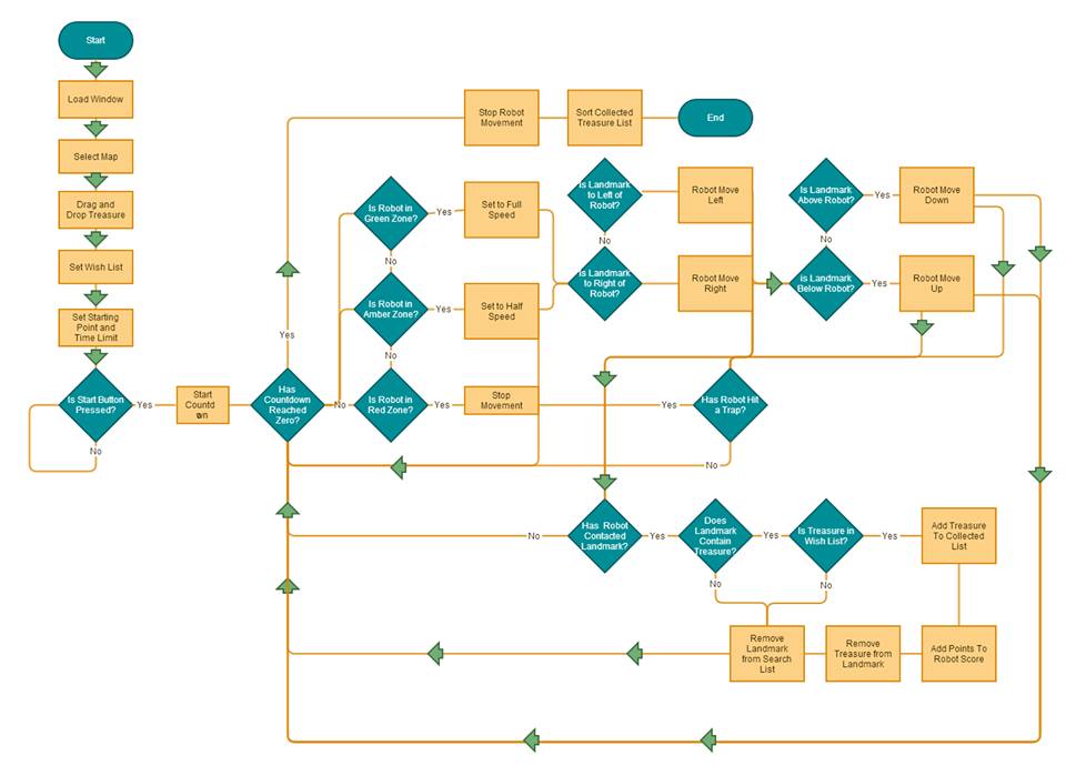
팀 프로젝트로 만들 모 게임의 플로우차트를 제.. : 네이버블로그 (naver.com)
팀 프로젝트로 만들 모 게임의 플로우차트를 제작해보았다.
이런 슬라이드가 6개 더 있다고 보면 된다. 프로그래머를 위한 시스템 구상도 개념이기 때문에 사실 게임 ...
blog.naver.com



'프로젝트 기획' 카테고리의 다른 글
| [스위프 후기] IT직군 6주 사이드 프로젝트 SWYP 4기 참여후기 (0) | 2024.06.14 | 
|---|---|
| 개발 문서 1 . 슈도 코드 (0) | 2021.07.26 | 
| [ IT 서식 ] 요구사항 분석서 (0) | 2021.07.05 | 
| 사업화 계획 작성 : 로드맵 작성시 참고 (0) | 2021.05.09 | 
 
                
                
                
                
                
                
                
                                                
                
                
                
 
										
									 
										
									 
										
									
댓글